Chúng ta có thật sự biết cà phê đến từ đâu không?
Nếu bạn hỏi các chuyên gia trong ngành và những người đam mê cà phê bắt nguồn từ đâu, bạn có thể nhận được nhiều câu trả lời khác nhau. Trong khi nhiều người coi Ethiopia và Uganda là “quê hương” của cà phê Arabica và Robusta, thì những người khác lại tin rằng Yemen, Somalia, Cộng hòa Dân chủ Congo hoặc Nam Sudan là nơi cà phê có nguồn gốc di truyền.

(nguồn ảnh: NPR)
Nguyên cứu mới tái khẳng định nguồn gốc của cà phê

(nguồn ảnh: Perfect Daily Grind)
Trên toàn thế giới, mọi người đều yêu thích cà phê. Chúng ta đã uống nó trong nhiều thế kỷ - và do đó nó có ý nghĩa văn hóa to lớn ở nhiều nơi trên thế giới, đặc biệt là những nơi trồng cà phê.
Vì vậy, một cách tự nhiên, mọi người cũng bị mê hoặc bởi cà phê và lịch sử của nó. Nhiều người trong chúng ta quen thuộc với câu chuyện (hoặc một số người có thể nói là huyền thoại) về Kaldi, người được cho là một người chăn dê người Ethiopia đã “khám phá” ra cà phê đầu tiên vào khoảng năm 850 trước Công nguyên. Sau khi nhìn thấy những con dê của mình ăn quả cà phê ngay trên cành cây cà phê, người ta nói rằng Kaldi cũng đã thử chúng – và rất ngạc nhiên trước cảm giác tràn đầy năng lượng sau khi ăn chúng.

(nguồn ảnh: Uncommon Grounds)
Sau đó, câu chuyện kể rằng Kaldi đã chia sẻ khám phá của mình với một nhà sư địa phương, người lúc đầu coi những quả cà phê là “ma quỷ” theo lời giải thích của Kaldi. Nhưng sau khi pha uống và nhận ra lợi ích của việc uống cà phê, nhà sư cũng đã truyền bá. Từ đây, phần còn lại là lịch sử.

(nguồn ảnh: Clayton Light)
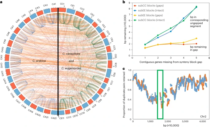
Cho dù bạn có tin câu chuyện về Kaldi hay không thì vẫn có rất nhiều nghiên cứu khoa học xác minh Ethiopia là “nơi sản sinh ra” cà phê. Gần đây nhất, theo một nghiên cứu được công bố gần đây trên tạp chí Nature Genetics, các nhà nghiên cứu tại Đại học Buffalo ở New York đã truy tìm nguồn gốc của cà phê Arabica từ Ethiopia (https://www.nature.com/articles/s41588-024-01695-w) – củng cố thêm cho tuyên bố rằng quốc gia Đông Phi này là quốc gia đầu tiên trên thế giới trồng cà phê. Điều hấp dẫn hơn nữa là nghiên cứu cho biết cà phê Arabica được ước tính có độ tuổi từ 610.000 đến một triệu năm tuổi. Nếu điều này là chính xác thì cà phê lỗi thời hơn cả loài người chúng ta (Homo sapiens).
Các nhà nghiên cứu đã giải trình tự bộ gen của 39 giống cà phê arabica, trong đó có một mẫu vật có từ thế kỷ 18 mà họ cho rằng đây là bộ gen có chất lượng cao nhất cho đến nay của loài cà phê arabica.

Hơn nữa, nhóm nghiên cứu đã truy tìm nguồn gốc của cà phê arabica là do sự lai tạo tự nhiên giữa Coffea canephora và Coffea eugenioides – loại sau đã tạo nên làn sóng trong bối cảnh cạnh tranh cà phê trong những năm gần đây.
Tại sao việc thừa nhận nguồn gốc cà phê lại quan trọng?
Mặc dù các loại cà phê khác nhau - cho dù đó là nguồn gốc, giống hay phương pháp chế biến khác nhau - có thể khác nhau rất nhiều về hương vị, cà phê không phải là một loài đa dạng về mặt di truyền. Trên thực tế, một nghiên cứu năm 2020 được công bố trên tạp chí Nature cho biết nguồn cung cà phê arabica trên thế giới có nguồn gốc từ một cây cà phê duy nhất.

(nguồn ảnh: Coffee Import)
Điều này có thể có nhiều ý nghĩa, nhưng có lẽ điều rõ ràng nhất là nó khiến cà phê trở thành một loại cây trồng dễ bị tổn thương. Và khi biến đổi khí hậu tiếp tục tác động đến ngành này – đặc biệt là ở cấp độ trang trại – ngày càng nhiều nhà sản xuất phải tìm ra những cách mới để thích nghi, điều này có thể bao gồm việc chuyển hoàn toàn khỏi việc trồng cà phê.
Tất nhiên, điều này có nghĩa là việc đầu tư vào tương lai bền vững của sản xuất cà phê càng quan trọng hơn.

(nguồn ảnh: Daklak24h)
Jennifer “Vern” Long là Giám đốc điều hành của World Coffee Research – một tổ chức phi lợi nhuận thực hiện và hỗ trợ các chương trình nhân giống cà phê toàn cầu.
Cô nói: “Truy tìm nguồn gốc của cà phê đặt nền tảng cho việc khám phá câu chuyện thuần hóa cà phê, cũng như xem xét các khía cạnh xã hội, văn hóa và lịch sử hấp dẫn của cà phê”. “Thiên nhiên đã ban tặng cho chúng ta những giống cà phê (như Arabica và Robusta), trong khi con người đã cho chúng ta những giống cà phê gia truyền và hiện đại – đảm bảo rằng nông dân có những giống phù hợp mà họ cần cho tương lai.”
Với ước tính khoảng 60% loài cà phê hoang dã có nguy cơ tuyệt chủng do khủng hoảng khí hậu, việc đầu tư và hỗ trợ nghiên cứu về nguồn gốc di truyền của cà phê càng trở nên quan trọng hơn.

(nguồn ảnh: Perfect Daily Grind)
Mặc dù chúng ta có thể không bao giờ thực sự biết câu trả lời, nhưng việc tìm hiểu thêm về xuất xứ của cà phê là một bước quan trọng để hiểu được nguồn gốc di truyền và sự đa dạng của nó – đồng thời bày tỏ sự tôn trọng đối với các quốc gia trồng cà phê.
Nguồn tham khảo:
https://perfectdailygrind.com/2024/04/coffee-prehistoric-roots-ethiopia-genetic-origins/

